bifa·必发
首页
产品中心
公路客车
公交客车
轻型商用车
沉卡
专用车
智能车
营销服务
网点查问
金融服务规划
售后服务
解决规划
智慧交通解决规划
新能源沉卡解决规划
移动医院解决规划
全场景公交产品解决规划
售后服务解决规划
新闻动态
bifa·必发新闻
党建专栏
bifa·必发影像
bifa·必发布告
关于bifa·必发
bifa·必发简介
bifa·必发汗青
bifa·必发文化
bifa·必发荣誉
社会责任
参与bifa·必发
CN
CN
EN FR AR ES RU
云上展厅
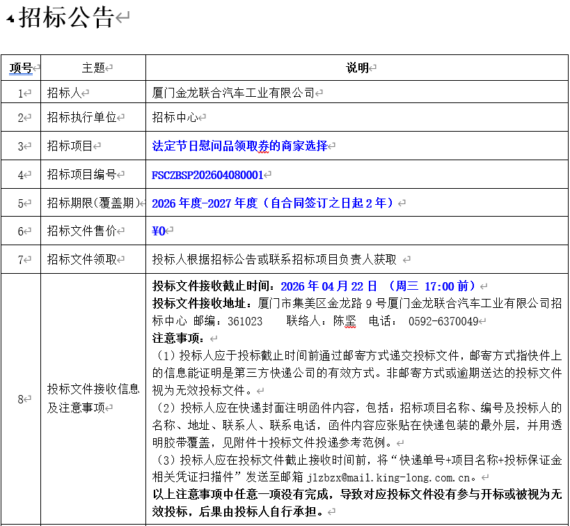
公开招标招标布告-法定节日慰问品领取券的商家选择
2026年 04月 10日 08:17:03
标书-FSCZBSP202604080001 法定节日慰问品领取券的商家选择
上一条
·
暂无上一篇
·
下一条
公开招标招标布告-焊装车间配电增容项目
返回列表
热线电话
400-886-6700
【网站地图】