bifa·必发

CN
CN EN FR AR ES RU
云上展厅

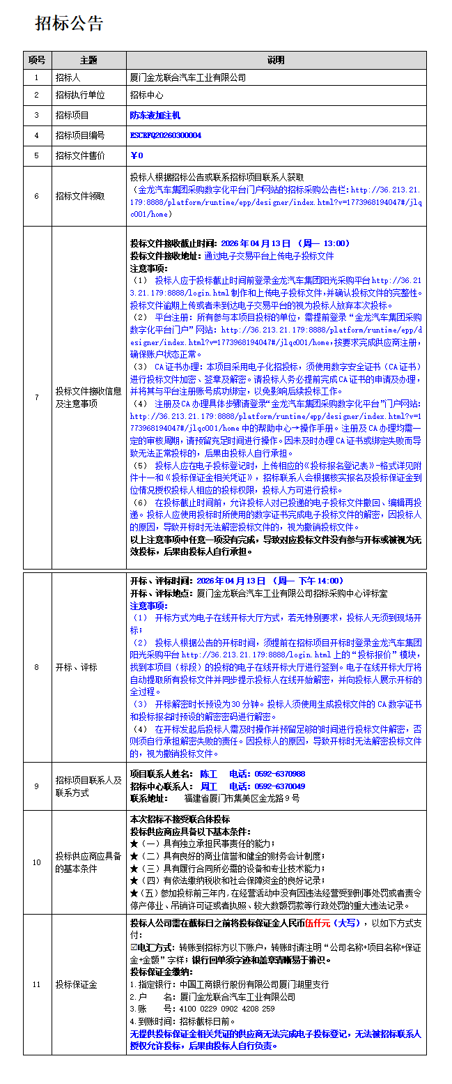
公开招标招标布告-防冻液加注机项目

招标布告


icon_doc标书-防冻液加注机-(电子招标)-颁布版-2026.03.27


icon_pdf二合一防冻液真空加注设备技术和谈_20260327









【网站地图】